| 时间:2021-02-05 | 编辑:阿胜 | 阅读:370 | 分享: |
节前出货是一种什么体验?







盐田政法发布:2月4日,疏港通道已实施限行,实行东进东出(B闸口),西进西出(A闸口)。如无必要,年前出行应尽量避开走盐排高速、惠盐高速(北山道和明珠道)及盐坝高速,以免耽误行程。出货请司机合理安排时间,错峰交货、提柜,文明出行。

为应对年前盐田港出港货运高峰,缓解比较严重的交通拥堵,盐田交警大队决定采取必要的临时交通管制措施,在北山道永安路口、梧桐山大道盐田路口、盐排高速梧桐山立交、惠深沿海高速北山道东行匝道采取临时交通管制,不准货柜车驶入。

1、盐排高速北往南进A闸;
2、明珠大道北往南进B闸;
3、惠深沿海高速西行方向下北山立交经明珠立交南行进B闸;
4、盐田坳隧道方向货柜车经永安路转明珠大道南行进B闸。










瞒报在场吉柜数量或延误申报船公司动态,私自篡改还柜地址或虚假更新还柜动态的情况。

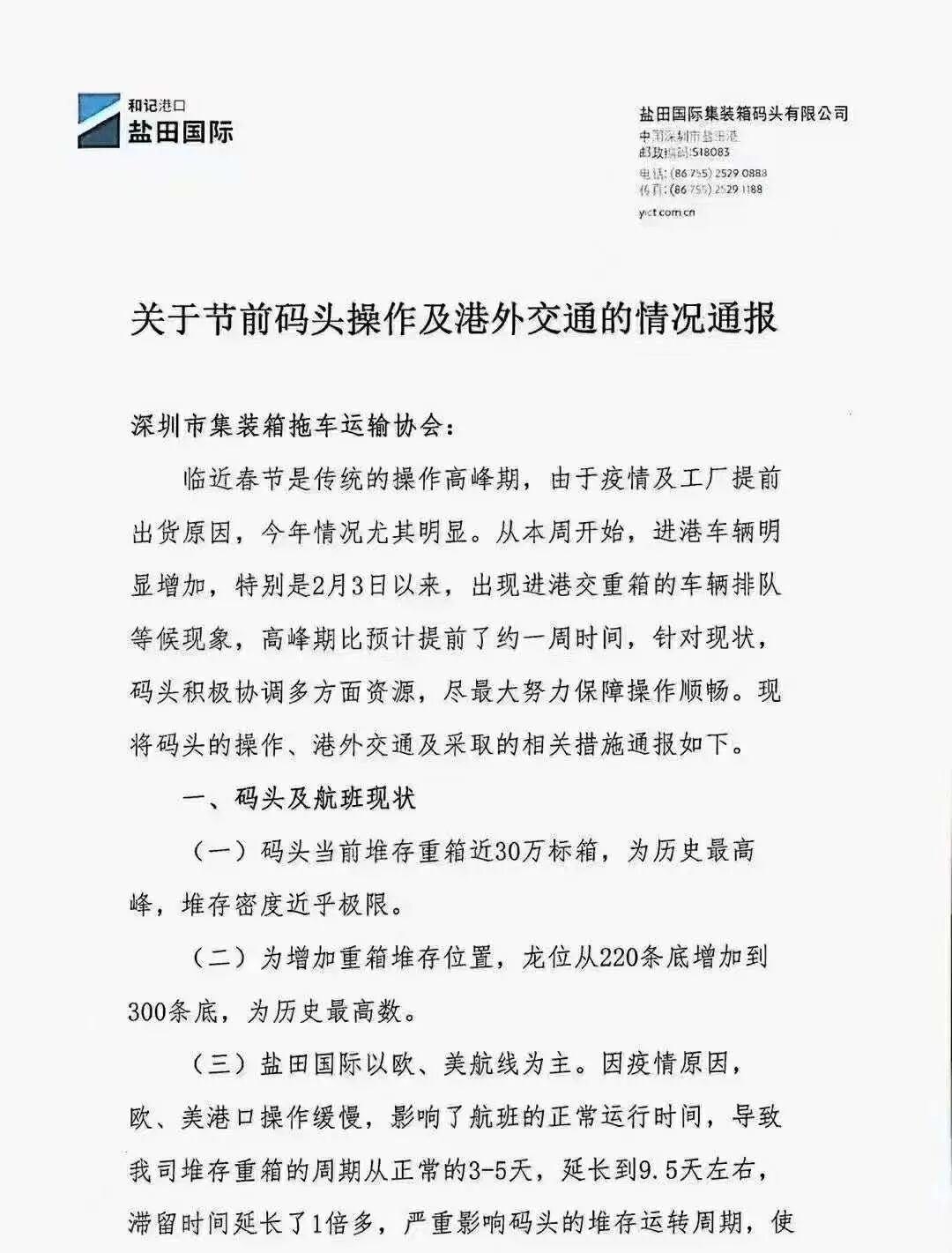
20余年来,从翘首期盼第一艘船挂靠到大船纷至沓来,从寂静港湾到繁忙的超大型船舶首选港;从年吞吐量一万标箱到逾千万标箱,从0到1亿再到2亿标箱……盐田国际不断创造和刷新着行业记录。如果将这2亿标箱首尾相接,可以绕地球赤道30圈;如果将它们摞在一起,是从地球到月球的距离。作为单一码头,盐田港从0到1亿标箱用了18年,从1亿到2亿标箱用了8年,以短短26年走完了许多世界大港几十年甚至上百年的路程,堪称港口发展史上的奇迹。
来源:海运网
电话:025-85511250 / 85511260 / 85511275
传真:025-85567816
邮箱:89655699@qq.com



