| 时间:2026-02-03 | 编辑:李峰 | 阅读:2999 | 分享: |
时讯:
据英国BBC报道,俄罗斯籍油轮“Marinera”轮(前名“Bella 1”轮)在北大西洋被美国扣押后,其船长及另一名船员因涉嫌违反美国法律被逮捕拘押,并将被带往美国接受司法审理。
船上其他26名船员已从船上撤离,其遣返工作正在按照法律程序进行。苏格兰首席大臣John Swinney在议会表示,这些船员将在未来两天内“遣返至其选择的国家”。
随着全球铝产业持续扩张,其对干散货航运市场的拉动效应正愈发凸显。最新分析显示,2025年全球原铝产量和海运铝土矿贸易量双双刷新历史纪录,使铝土矿成为当前干散货市场中最具结构性支撑意义的货种之一。
2025年全球原铝产量达到7,380万吨的历史高位,同比小幅增长1.1%。与2000年相比,全球原铝产量累计增长约199%,反映出铝在交通运输、建筑、电力基础设施以及消费品制造等领域中的应用持续深化。
此外,DryDel 旗下的另一艘 Ultramax型散货船 “Andiamo” 轮也在本月初被希腊船东 FGM Chartering 购入,现已更名为 “BC Agility” 轮。
这些成交船舶的平均船龄相对年轻,约为 8 年,显示出市场对该类资产的强劲需求。
在资产配置方面,这家印度船东近期动作频频,持续推进船队年轻化与结构优化。
5、菲律宾渡轮沉没事故遇难人数升至40人,已有316人获救,搜救行动仍在进行中;
据菲律宾海岸警卫队2月1日通报,日前发生在该国南部海域的渡轮沉没事故已造成至少40人死亡。
菲海警表示,目前已有316人获救,搜救行动仍在进行中。该渡轮于1月26日凌晨在菲南部巴西兰省附近海域沉没。由于实际登船人数与登记名单存在出入,准确失踪人数仍在核实中。
6、突发!伊朗最大港口阿巴斯港传出爆炸声!特朗普称已发出最后通牒
指数、政策
李强提到,双方要更好发挥互补优势,推动双边贸易扩容提质,加强金融监管、金融市场互联互通等方面交流对接,深化人工智能、先进制造、清洁能源、数字经济、现代航运服务等新兴产业合作,相互赋能、更好发展。
斯塔默表示,发展长期稳定的全面战略伙伴关系,符合中英双方利益,有利于促进全球经济增长和世界繁荣发展。英方同中方深化贸易、金融、投资、制造业、服务业、文化等领域交流合作,欢迎中国企业赴英开展投资合作。
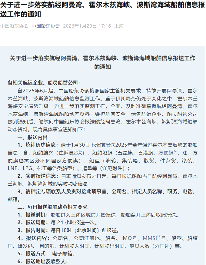
通知称,鉴于伊朗局势仍处于变化之中,霍尔木兹海峡安全局势升级,
为进一步落实监测工作,全面、及时准确掌握航经阿曼湾、霍尔木兹海峡、波斯湾海域船舶动态资料,维护航向安全,
请各航运企业、船员船管公司接到通知后,继续向中国船东协会报送航经阿曼湾、霍尔木兹海峡、波斯湾海域船舶动态资料。
来源:江海云航
电话:025-85511250 / 85511260 / 85511275
传真:025-85567816
邮箱:89655699@qq.com



