服务号
交易平台
订阅号
江海云航
资讯
搜索
热搜:
运价
船舶
造船
海员
文章
指标
招聘
首页
航运新闻
热点新闻
市场行情
E航早播报
资讯服务
招聘求职
航运保险
展览会议
指数分析
指数展示
指数报告
政策法规
政策法规
海事公告
航海技术法规
案例分析
海商案例
仲裁费用
仲裁问答
知识殿堂
航海技术
轮机管理
PSC检查
航运视频
航运百科
航运工具
散杂货租船
危险品标识
世界货币
世界船公司
航司代码
附加费
集装箱细目
世界主要银行
货物追踪
美军威胁袭击霍尔木兹海峡伊朗民用港口,伊朗回应
OOCL一集装箱船约57个货柜落水!
东方海外一集装箱船约57个货柜落水!……每天三分钟,知晓航运事-…
马士基、赫伯罗特合作运营的一艘集装箱船在中东海域遇袭
首艘抵达!外媒:伊朗或将允许印度籍油轮通过霍尔木兹海峡
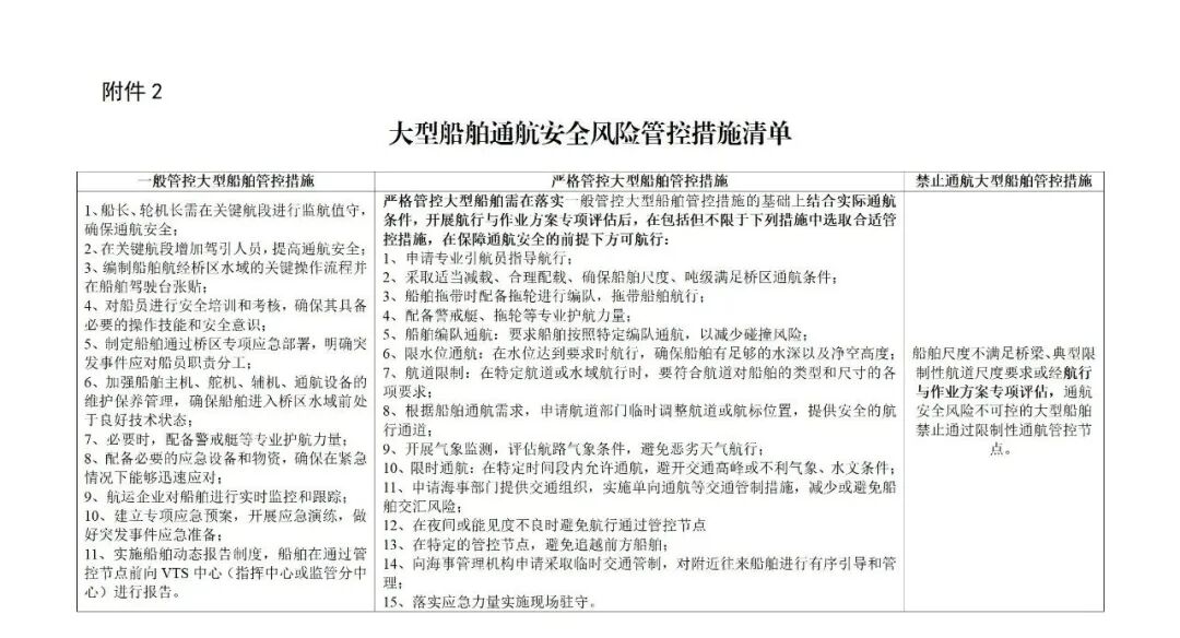
【注意】长江海事局、 江苏海事局关于发布长江干线大型船舶通航安全风险分级管控办法的通告……
时间:2025-07-21
编辑:cmy
阅读:
3219
分享:
来源:江海云航
月排行
日排行
【中国出口集装箱运输市场周度报告】
【中国沿海(散货)运输市场周度报告】
【国际干散货运输市场月度报告】
【中国沿海(散货)运输市场周度报告】
波罗的海干散货运价指数连续第二个月下跌
船员换班危机仍未解决
【中国出口集装箱运输市场周度报告】
【中国沿海(散货)运输市场周度报告】
【国际干散货运输市场月度报告】
【中国沿海(散货)运输市场周度报告】
波罗的海干散货运价指数连续第二个月下跌
船员换班危机仍未解决
华南运价再涨,进江中小船运价补涨,货盘释放稳定!沿海、长江、运河基准运价:江运价再跌、运河运价平、油价波动【E航聊运价】第1863期
华南运价再涨,进江中小船运价补涨,货盘释放稳定!沿海、长江、运河…
查看全文
美军威胁袭击霍尔木兹海峡伊朗民用港口,伊朗回应
美军威胁袭击霍尔木兹海峡伊朗民用港口,伊朗回应…
查看全文
OOCL一集装箱船约57个货柜落水!
OOCL一集装箱船约57个货柜落水!…
查看全文
中东局势更新:港口被攻击,17艘船舶遇袭
中东局势更新:港口被攻击,17艘船舶遇袭…
查看全文
厦门集装箱码头集团拟转让30%股权,底价26.48亿元
厦门集装箱码头集团拟转让30%股权,底价26.48亿元…
查看全文
快讯!伊朗允许部分国家船只通过霍尔木兹海峡,中国或在其中
快讯!伊朗允许部分国家船只通过霍尔木兹海峡,中国或在其中…
查看全文
友情链接
中国远洋海运集团有限公司
中外运物流有限公司
中国长江航运集团有限公司
华中航运集团有限公司
上海海事大学
联系我们
电话:025-85511250 / 85511260 / 85511275
传真:025-85567816
邮箱:89655699@qq.com
技术支持:
武汉一新策略信息技术有限公司
本站简介
使用条款
会员服务
广告服务
联系方式
网站地图
苏ICP备19031056号-1
江苏云航物流科技有限公司 版权所有