| 时间:2021-01-27 | 编辑:E航小E | 阅读:905 | 分享: |
03
起动,停车和运行
03.1 起动


03.2 停车

当发动机发生超速,安装在每一个喷油泵上的电-气超速保护装置将动作,迫使发动机停车。
03.3 常规运行的监测




03.4 长期停车(超8小时)后的起动

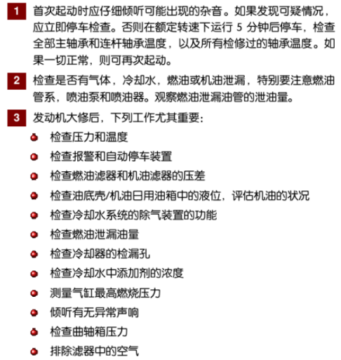
03.5 大修后的起动


03.6 大修后的运行监测

03.7 磨合

警告!
要避免在持续低负荷工况下进行磨合。
重要的是在磨合时要多次改变负荷。
在各种负荷状态下活塞环的倾斜角不同,因而活塞环与气缸套的接触线也不同。
磨合运行时可以燃用重油或馏分油。机油则可用与正常运行时一样的机油。

04
维护保养周期表
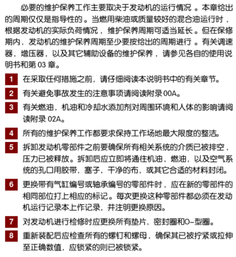
04.1 概述

小心!
进行发动机维护保养之前一定要确保自起动系统和预供油泵的起动回路已切断,主起动阀的起动空气截止阀已关闭,起动空气管路压力已泄放。
否则可能导致发动机损坏甚至严重人身事故。


注意!
如果使用的燃料油的任一项指标高于HFO1的极限值,则应定义为HFO2。









附
故障分析和应急情况的运行
1. 故障分析





2. 应急情况下的运行



END

来源:网络
电话:025-85511250 / 85511260 / 85511275
传真:025-85567816
邮箱:89655699@qq.com



