| 时间:2021-01-13 | 编辑:E航小E | 阅读:4553 | 分享: |

TBD620系列柴油机简介
620系列柴油机是著名的DEUTZ公司设计的高速柴油机。
它是600系列柴油机的第五代产品,是604B柴油机的改进机型。
是当今世界最先进的机型之一。
604B柴油机是原西德MWM公司经过了601、602、603、604几种机型的不断演变和改进的新一代柴油机。

河柴重工1985年引进TBD604型柴油机
在几十年的发展中,该机一直以提高功率,提高可靠性、经济性、改善性能,降低排放为目标而不断进行改进。
601、602机缸径/冲程为160mm/165mm,到603、604时将冲程增加到185mm,而604B在保持缸心距和外形尺寸不变的情况下,将缸径由160mm扩大到170mm,冲程由185mm增加到195mm,并对柴油机的燃油系统、增压系统、冷却系统进行了优化设计,使单缸功率由原来的91.5kW提高到120kW,提高了31%,并且多项性能指标处于当时世界领先水平。
1987年DEUEZ公司与MWM公司合并后,继续对604B柴油机进行改进提高。
于九十年代初在604B柴油机的基础上,在保持缸心距、缸径、冲程和外形尺寸基本不变的情况下,通过优化设计,将604B柴油机的单缸最大功率由120kW提高到146kW,而且在技术性能指标上也有较大的突破与提高,成为604B的高功率级柴油机,即620系列柴油机。

河柴重工1999年引进TBD620 V16型柴油机

TBD620系列柴油机主要技术参数

船用主机

船用电站、泵用柴油机

陆用电站用柴油机

陆用泵组、压气机用柴油机


TBD620系列柴油机操作维护手册
第一章
TBD620系列柴油机的运行
第一节
柴油机运行前的准备
柴油机运行前准备一览表




第二节
柴油机的运行
柴油机运行一览表





第二章
TBD620系列柴油机维修保养
第一节
第一次检查和保养
新机或大修后第一次运行50小时后必须检查、保养下列项目:
1.检查外部螺纹连接、软管、密封等是否完好。
2.检查进、排气门间隙,并重新拧紧气缸盖上进气管螺栓。
3.检查柴油机的对中和弹性支承,检查基座螺栓是否紧固良好。
4.保养空气滤清器。
5.重新拧紧喷油器压紧夹,拧紧力矩90N.m。
6.更换机油,同时清洗机油滤清器并更换滤芯,清洗离心滤清器。
7.清洗海水滤清器(用户自装)。
第二节
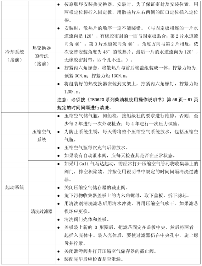
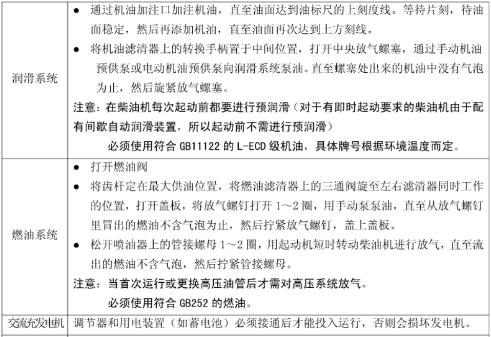
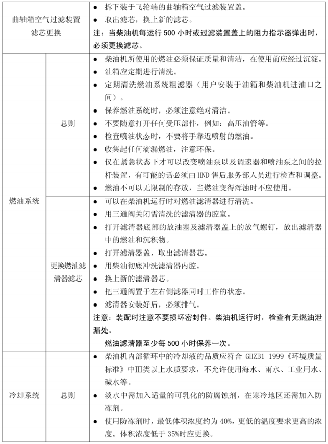
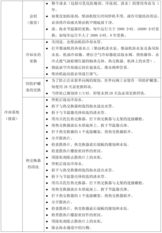
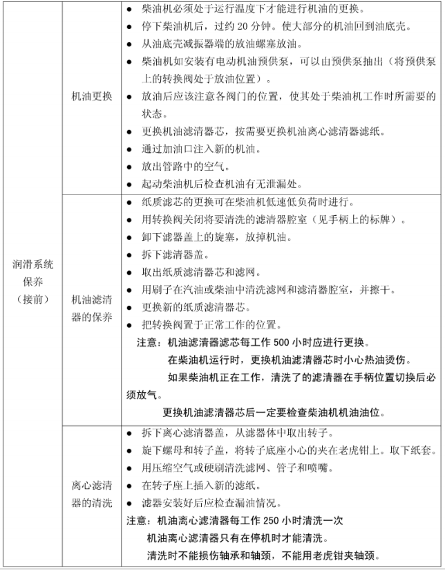
TBD620系列柴油机主要保养内容
TBD620系列柴油机维修保养一览表









第三章
TBD620系列柴油机常见故障及排除
柴油机常见故障及排除一览表










本资料根据河柴重工资料整理编辑,建议本机实际使用者以本产品对应的说明书为准!
END
来源:网络
电话:025-85511250 / 85511260 / 85511275
传真:025-85567816
邮箱:89655699@qq.com



